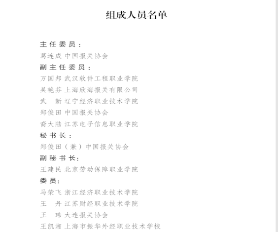
1月17日,全国关务职业教育教学指导委员会、中国报关协会报关行业职业教育工作委员会暨中国关务行业人才建设领导小组换届工作会议在线上举行。上届报关行指委主任委员白雪燕在工作总结中,对我校商学院在行指委领导下取得的成绩、对行指委工作的支持给予高度评价。本届行指委指定由我校牵头承担全国关务与外贸服务专业教学标准修订工作。副校长万国邦教授被教育部任命为关务职业教育教学指导委员会副主任委员。


2016年以来,我校商学院关务与外贸服务教研室在行指委指导、学校领导及学院的带领、骨干教师的参与下,积极开展“现代学徒制”人才培养模式改革试点工作,推动行业企业深度参与协同育人,修订完善专业教学标准,被教育部评为国家级试点单位;高质量完成《高等职业教育创新发展行动计划( 2015-2018年)》“双师型”培训基地项目,并投入使用;参加报关与国际货运专业教学资源库建设,疫情期间有力地支持了全国报关专业“停课不停学”;我校组织各委员单位、教学研究专门委员会委员,根据各省教育厅、行(教)指委的意见和建议,对《关务与外贸服务专业教学标准(征求意见稿)》提出修改意见,为推动专业数字化升级改造、优化专业教学标准体系贡献智慧。


党的二十大明确提出,教育、科技、人才是全面建设社会主义现代化国家的基础性、战略性支撑。本次会议审议《关务行指委(2021-2025 届)五年规划》《中国关务行业人才建设五年规划(2022-2026 年)》,不仅对我校关务与外贸服务工作给予高度认可,更为关务与外贸服务专业建设开拓创新高质量发展、服务地方经济明确了发展方向。在新一届行指委的领导下,我校将进一步提高政治站位,服务国家战略、对接行业需求,发挥特色优势,开创关务与外贸服务人才培养新局面。

高职教务处副处长刘春梅教授、关务与外贸服务教研室主任谢荣军副教授参加会议。